新华网上海11月21日电(记者蔡国兆、姚玉洁、徐寿松)21日在上海举行的第六届沪苏浙经济合作与发展座谈会传出消息,长三角区域规划送审稿编制工作已基本结束,长三角被初步定位为我国综合实力最强的经济中心、亚太地区重要国际门户、全球重要的先进制造业基地、我国率先跻身世界级城市群的地区。
国家发改委地区司副司长陈宣庆在会上透露,《长江三角洲地区区域规划纲要》送审稿于日前基本编制完毕,目前已由发改委签发,并送交相关省市征求意见,送审稿明确了长三角四大功能定位:
一是我国综合实力最强的经济中心。一方面,长三角要成为我国规模最大、国际竞争力最强的经济中心和利用全球化资源辐射长江流域、带动全国经济增长的动力引擎;另一方面,要在长三角地区形成以上海国际经济、金融、贸易和航运中心为核心,与其他城市相配套衔接、以大都市圈为组织架构的综合经济区。
二是亚太地区重要国际门户。长三角地区是东亚地理中心,处于西太平洋东亚航线要冲。随着上海国际航运中心的建设,长三角将成为西太平洋重要的世界城市群和产业密集区,在亚太地缘经济格局和区域一体化进程中发挥重要作用,是我国参与全球合作和对外交流的重要窗口,是亚太地区重要的国际门户。
三是全球重要的先进制造业基地。经过“十一五”乃至更长一段时期的努力,使长三角具有较强推动产业升级和集约发展的创新能力,拥有一批自主知识产权的国际知名品牌,成为国家重要的产业创新基地。同时形成较为完备的重化工业、加工制造和高新技术的产业组织和分工体系,形成石化、钢铁、电子信息等具有国际竞争力的战略产业集群,成为集开发、设计、生产、加工、国际营销和强大商务功能于一体的全球重要的先进制造业生产基地之一。
四是我国率先跻身世界级城市群的地区。以上海国际经济、金融、贸易、航运中心和国家创新中心建设为龙头,进一步完善城市等级和规模结构,努力构建分工合理、功能完备的城镇体系,加快城市国际化进程,成为我国最具活力和国际竞争力的世界级城市群。

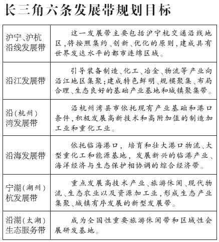
·长三角区域规划明确“一核六带”总体布局
未来长三角地区的发展将是以上海为“核心”,以沿长江、沿杭州湾等6个“发展带”为框架的区域联动发展。21日,国家发改委地区司副司长陈宣庆在此间说,根据长三角区域总体功能定位,《长江三角洲地区区域规划纲要》(送审稿)提出了“一核六带”的区域总体布局框架。>>详细
·长三角区域规划八大内容基本敲定
陈宣庆在主题发言中介绍,《长江三角洲地区区域规划纲要》主要由以下8个方面的内容组成:
一是明确长三角区域发展指导思想原则。长三角地区将逐步在壮大东部地区经济实力、推动长江流域快速崛起、带动中西部加快发展、促进全国区域协调发展、引领我国全面参加全球竞争中,发挥核心作用。规划强调,长三角地区应注重提高自主创新能力,保持经济又快又好地发展;转变增长方式,坚持走新型工业化道路;实践区域统筹协调发展,进一步打破行政壁垒;坚持以人为本,促进社会公平。
二是将长三角区域功能定位为:我国综合实力最强的经济中心、亚太地区重要的国际门户、全球重要的先进制造业基地和我国率先跻身世界级城市群的地区。>>详细
·长三角地区加快“错位”发展 避免“同城效应”
长三角通过区域高速公路网和规划筹建中的城际轨道交通网,正在不断拉近各地的“距离”。与此同时,各地的错位层次却在逐渐拉开。
长三角在拉近区域内城市间的“距离”,加快产业、市场和科技人才对接的过程中,也使各地的错位层次逐步清晰。国家发改委国土所专家杨朝光说,长三角今后的发展态势是经济发展方式的转变、社会结构的转型和自主创新能力的快速增强,总体而言将进入一个区域结构的加快调整期,各地的错位发展将为调整提供充足的空间。


